您好,欢迎访问  翰学网

辽宁海纳智能教育
辽宁海纳智能教育

17703817535

全国学习专线 00:00-24:00
机器人自动化-机器人视觉应用工程师

机器人自动化-机器人视觉应用工程师

制造智能化推动机器人产业发展,机器视觉技术已经逐步发展成为工业自动化生产过程中不可或缺的关键组成子系统。


授课机构:辽宁海纳智能教育

上课地点:辽宁海纳智能教育 详情

开设班型:早班,晚班,周末班

费用:咨询

课程信息
授课信息

职业前景:制造智能化推动机器人产业发展,机器视觉技术已经逐步发展成为工业自动化生产过程中不可或缺的关键组成子系统。机器视觉系统被应用于各行业的生产设备中,助力行业设备升级,提高产线工艺水平,提升产品的质量和成品率,是现代工业的核心技术之一。

行业缺口:2025年中国将成为世界制造业自动化普及最高的经济体,工业机器人总数达1400万。行业缺口98%。

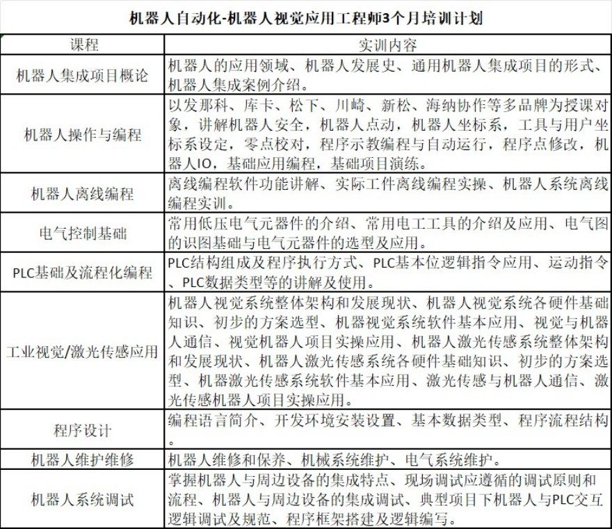
课程介绍

机器人视觉应用工程师