您好,欢迎访问  翰学网

辽宁海纳智能教育
辽宁海纳智能教育

17703817535

全国学习专线 00:00-24:00
机器人自动化-机械设计工程师

机器人自动化-机械设计工程师

制造智能化推动机器人产业发展,机器人自动化机械设计工作岗位需求量逐年增加。


授课机构:辽宁海纳智能教育

上课地点:辽宁海纳智能教育 详情

开设班型:早班,晚班,周末班

费用:咨询

课程信息
授课信息

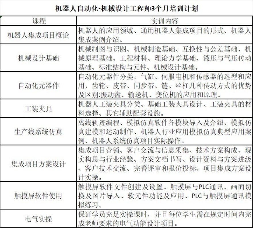
职业必备技能:工业机器人选型、工装夹具设计、机器人仿真、元器件选型、BOM清单、项目方案设计。

课程介绍

机器人自动化-机械设计工程师