您好,欢迎访问  翰学网

大连蔡洋中医
大连蔡洋中医

13253687701

全国学习专线 00:00-24:00
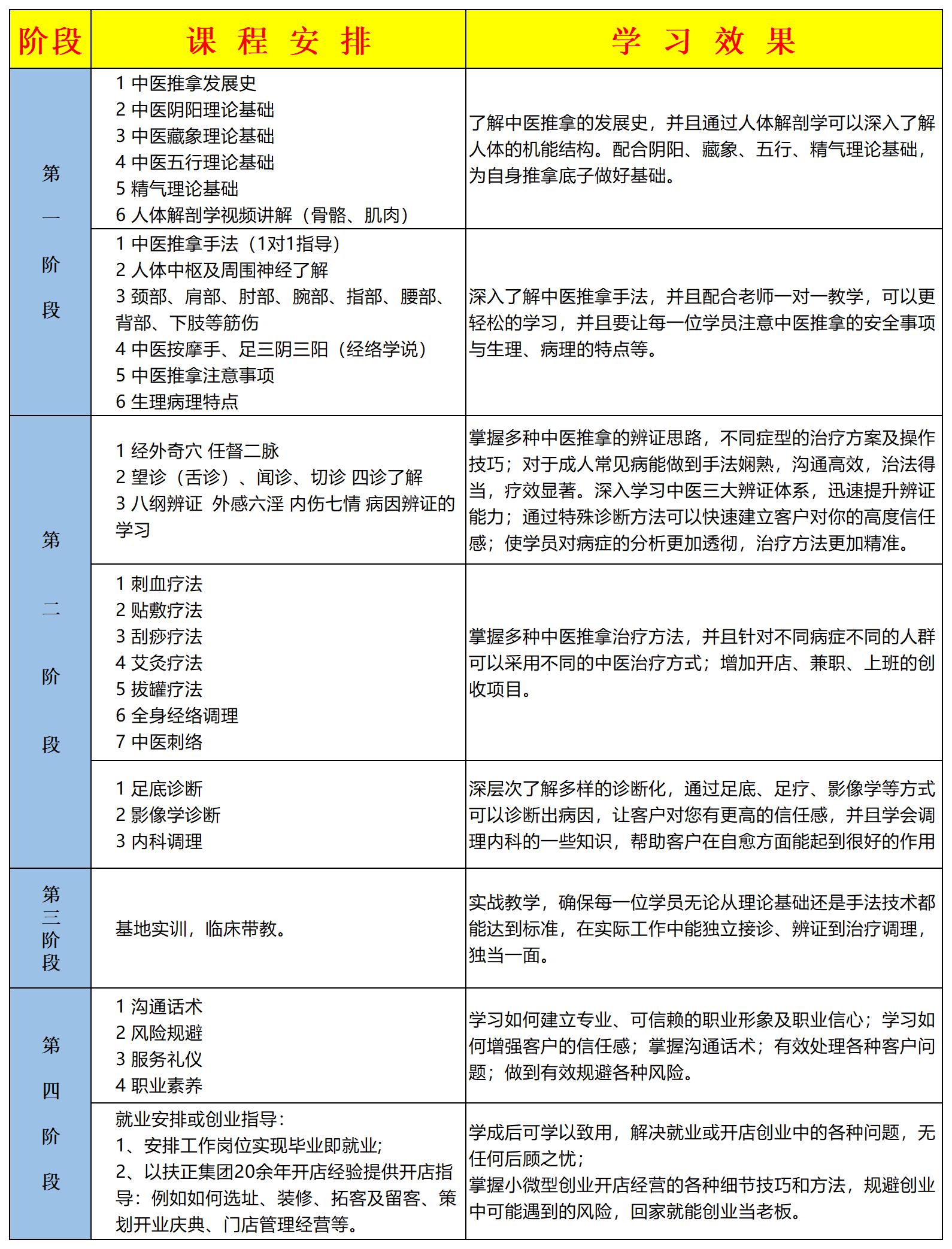
成人推拿课程

成人推拿课程

成人推拿课程开课啦!火热报名中!


授课机构:大连蔡洋中医

上课地点:大连蔡洋中医 详情

开设班型:早班,晚班,周末班

费用:咨询

课程信息
授课信息

成人推拿课程开课啦!火热报名中!

课程介绍